III. O PLANEJAMENTO DO DESENVOLVIMENTO SUSTENTÁVEL DE ESTADOS E MUNICÍPIOS
- Projetos de Investimento
- Aglomerações Produtivas de Micro e Pequenas Empresas
Paulo R. Haddad – Belo Horizonte -Fevereiro/2026
A partir do início de 2026, deverá ocorrer um amplo conjunto de debates durante o processo eleitoral relativo ao futuro da economia nacional e das economias estaduais. Elaborei 10 textos que, a partir de minhas experiências de planejamento nos três níveis de governo, durante algumas décadas, poderão eventualmente ser úteis como subsídios atualizados para propostas de planos, políticas públicas e projetos dos candidatos à Presidência da República e aos governos estaduais. Esses textos se referem ao resgate dos processos de planejamento de médio e de longo prazo, à avaliação das políticas públicas em andamento, à articulação das políticas macroeconômicas de curto prazo com as políticas de desenvolvimento sustentável (=crescimento econômico globalmente competitivo + equidade social + sustentabilidade ambiental) e às propostas da estrutura de novos planos de governo. O décimo texto irá conter um esboço de uma proposta para uma Grande Transformação do Brasil, no próximo lustro.
“Tinha razão o Prelado, mas não basta ter razão, cumpre saber tê-la”.
Machado de Assis
“ O medo é, dos sentimentos humanos, o mais dissolvente, porque nos leva a fazer muita coisa que não queríamos fazer e deixar de fazer muita coisa que queríamos e desejávamos fazer”.
Josué de Castro
- INTRODUÇÃO: OS LIMITES DO POSSÍVEL
Muitos estados desmobilizaram, nas últimas décadas, os seus sistemas de planejamento ao restringir a função desses sistemas, principalmente a de ser o braço orçamentário do sistema fazendário. Trata-se de uma anomalia organizacional com consequências penosas e interdependentes do ponto de vista sustentável, cujos principais problemas e potencialidades socioambientais e socioeconômicas tendem a se equacionar de forma mais adequada através de um sistema de planejamento de médio e de longo prazo.
Como consequência, perde-se a visão estratégica da evolução da economia; os escassos recursos públicos são alocados numa perspectiva dominante de curto prazo; ao priorizar apenas a austeridade fiscal e a gestão da dívida pública estadual, espalham se incertezas no processo decisório da máquina administrativa pelas práticas de contingenciamento e de repressão fiscal; compromete-se a qualidade dos serviços públicos tradicionais (saúde, educação, justiça, segurança, infraestrutura econômica e social); etc.
Escassez de recursos fiscais e financeiros, endividamentos elevados, crescentes pressões de demanda para serviços sociais básicos: sem saída? O objetivo desse terceiro Estudo relativo às anotações para o novo lustro da economia brasileira (2026 a 2030) é mostrar, a partir de experiências de economias internacionais e nacionais, como é possível, mesmo no contexto de crise fiscal em muitas economias estaduais, promover o desenvolvimento de suas regiões e de municípios.
As experiências se relacionam ao modelo de desenvolvimento endógeno, dentro do estilo de planejamento participativo, e ao processo histórico de desenvolvimento regional na Terceira Itália. A ênfase do processo de desenvolvimento regional e local nos estados deverá ser menos de promoção industrial, através da atração de novas atividades econômicas, e mais na busca artesanal da melhoria da produtividade das atividades já implementadas nas unidades da Federação, ao longo de sua evolução histórica.
É evidente que as administrações estaduais devem cooperar com o esforço do governo federal para a estabilidade monetária do País, através do objetivo de equilibrar as suas contas e controlar a dívida pública sob sua responsabilidade. Mas não devem ter o receio de construir, do ponto de vista político-institucional, soluções inovadoras para a promoção do desenvolvimento sustentável. Não devem ter medo de percorrer novas trajetórias para o futuro das economias estaduais, mas é preciso saber fazê-lo. As anotações deste texto visam a contribuir para iluminar as trajetórias do que fazer e como fazê-lo.
O desenvolvimento local e regional se processa a partir das próprias energias e criatividade da sociedade local ou regional, através do tripé das forças dos mercados, das lideranças políticas e dos segmentos organizados da sociedade civil; ou seja, o desenvolvimento local não pode depender apenas de bons governos (poder público). É fundamental a mobilização social e política do Segundo Setor (mercado) e do Terceiro Setor (organizações não governamentais) para a formação de um processo de boa governabilidade*.
Quando um governador assumir o seu mandato, como ocorrerá em janeiro de 2027, ele buscará identificar quais os recursos de que irá dispor, nos próximos quatro anos, para realizar os compromissos que assumiu com o eleitorado. Usualmente, a resposta é dada em termos burocráticos dos recursos orçamentários, desconhecendo os recursos latentes tangíveis (capital natural, infraestrutura física e social, etc.) subaproveitados e os recursos intangíveis (capital humano, capital institucional, capital social, capital cultural, etc.).
O potencial de crescimento de regiões e municípios com menor nível de desenvolvimento pode ser ampliado se as lideranças políticas e comunitárias conseguirem mobilizar os seus recursos latentes. Nesse caso, poderiam somar os recursos latentes aos fatores de produção tradicionais e multiplicar a capacidade da sociedade para equacionar os problemas de desenvolvimento socioeconômico e socioambiental.
Recursos latentes são recursos humanos, tecnológicos e institucionais que permanecem subentendidos e não se manifestam, à espera de uma oportunidade favorável para serem ativados. Ou seja, somente emergem quando as circunstâncias político-institucionais são propícias para sua mobilização e quando as lideranças políticas e comunitárias percebem que os municípios e as regiões podem mais em termos de desenvolvimento sustentável.
Emergem, por exemplo, quando determinadas comunidades se organizam para realizar melhorias em suas condições de vida gradualmente. Os recursos latentes se manifestam por meio do espírito de iniciativa do empreendedorismo local, por eventuais poupanças financeiras e recursos materiais ociosos, pela capacidade de trabalho normal e extraordinário, pela criatividade em dar soluções inovadoras para antigos problemas, pela eliminação de desperdícios, etc.
As políticas públicas e os programas de governos que priorizaram esse estilo de desenvolvimento foram bem sucedidos quando valorizaram a endogenia e a participação. Um modelo de desenvolvimento endógeno tem, como ponto de partida, o momento em que as comunidades locais se organizam e se mobilizam, vencendo o estado de conformismo, de apatia ou de inércia. A participação se dá quando as comunidades locais, que são afetadas pelos custos e benefícios dos projetos de desenvolvimento, se envolvem na concepção e implementação, através de sugestões, críticas e dissidências. (ver Texto II)
É preciso que se faça um trabalho de conscientização dos diferentes grupos sociais das regiões e dos municípios, a fim de que percebam que o desenvolvimento local não é apenas um problema do governo federal ou do governo estadual. Felizmente, as sociedades locais estão aprendendo a fazer desenvolvimento econômico e social com a participação restrita do governo federal, ou, até mesmo, dos governos estaduais em termos de recursos financeiros e fiscais dos seus orçamentos.
Nos anos 1960 e 1970, as empresas públicas e as autarquias do governo federal foram responsáveis pelos principais investimentos realizados na promoção do desenvolvimento de muitas regiões, estados e municípios do País. Atualmente, há uma clara consciência de que a crise fiscal e financeira está dificultando as iniciativas do governo federal e dos governos estaduais, e de que as suas empresas ou têm sido privatizadas (siderúrgicas, mineração, petroquímicas, telecomunicações, etc.) ou, com destacadas exceções, estão passando por enormes dificuldades financeiras para concluir até mesmo projetos de investimento iniciados em décadas passadas; e de que o papel principal do governo federal passa a ser o de coordenação de uma agenda mais ampla dos interesses nacionais e estaduais (consistência macroeconômica, concepção e execução das políticas nacionais de desenvolvimento, garantia da estabilidade do pacto federativo, melhoria dos serviços públicos, etc.).
A reação a essas mudanças levou muitos líderes empresariais e políticos regionais e locais a abandonarem uma postura passiva e a procurar caminhos alternativos para o processo de desenvolvimento de áreas específicas, dependendo cada vez menos das incertezas e do comportamento errático dos recursos supralocais. Pouco a pouco, foram sendo registradas experiências de gestão urbana que colocavam a força da promoção do desenvolvimento econômico e social não apenas na atração e na negociação de recursos externos, mas, principalmente, na mobilização de recursos latentes disponíveis nas suas áreas de influência. Privilegiou-se o esforço endógeno, de dentro para fora, para se fazer desenvolvimento. Buscou-se a construção de parcerias interinstitucionais, entre as quais se destaca o SEBRAE, no equacionamento dos problemas das micro e pequenas empresas. Passou-se a destacar e a enfatizar o papel dos capitais intangíveis no processo de desenvolvimento regional e local.
Na área dos investimentos sociais, foi sendo descoberta a possibilidade de equacionar os problemas de habitação popular, nutrição, saúde e educação, sem depender das grandes e ineficientes burocracias governamentais ou de programas e políticas públicas centralizados em Brasília, mas utilizando recursos (naturais, empresariais, organizacionais) disponíveis no âmbito local ou microrregional. As comunidades se mobilizaram e, com menores custos e maiores inovações, foram gerando soluções novas para velhos problemas sociais, em um incontável número de experiências bem-sucedidas.
Na área de investimentos diretamente produtivos, houve também maior ênfase no esforço endógeno das comunidades locais como base para uma trajetória sustentável de crescimento. Na execução desses programas alternativos de desenvolvimento, têm sido levados em consideração os seguintes aspectos:
- os empreendimentos incentivados são de micro, pequena e média escala, formando um espaço onde novos empresários possam exercer a prática e o aprendizado da moderna economia de mercado;
- os empreendimentos podem se constituir em atividades autônomas na relação direta com o mercado consumidor ou se estabelecer em uma multiplicidade de arranjos com grandes empresas, que vão desde a subcontratação, passando pelos licenciamentos e concessões, articulados com sistemas de produção flexível;
- nas regiões e localidades em que não há tradição empresarial consolidada, não bastam os incentivos financeiros para que se estruturem novos empreendimentos; é indispensável que haja um sistema de assistência técnica organizada (como os da EMBRAPA, do SEBRAE e das associações e federações empresariais) visando a apoiá-los na solução de problemas de natureza gerencial, de mercado, de produção, de tecnologia, de natureza fiscal e trabalhista, de natureza financeira. Essa assistência, contudo, não pode substituir as incertezas e os riscos típicos de todo o processo de investimento capitalista. Vale dizer, as escolhas do que produzir, de como produzir, de onde produzir, de para quem produzir são de arbítrio próprio dos empresários, os quais, mesmo com incentivos e estímulos financeiros, são os responsáveis últimos pelos riscos e pelas incertezas dos empreendimentos nas economias de mercado. Como dizia François Perroux, um dos maiores pensadores econômico do pós-II Grande Guerra: “Garantir o lucro é destruir o capitalismo”*.
Enfim, nenhuma região ou município pode se desenvolver apenas com seus próprios recursos. Há sempre a necessidade de se atrair capacidade empresarial, recursos tecnológicos e poupança financeira de “fora para dentro”. Mas, hoje está cada vez mais evidente que esse esforço de desenvolvimento precisa brotar nos corações e nas mentes das comunidades locais, num paradigma “de baixo para cima” ou “de dentro para fora”. (bottom-up and periphery-inward).
Acompanhe aqui a primeira edição do professor Paulo Haddad
No Brasil, a polarização política tem gerado algum tipo de desconfiança sobre o papel do Terceiro Setor no processo de desenvolvimento regional e local, como se as suas organizações, principalmente as não governamentais, estivessem a serviço de alguma agenda oculta (interesses empresariais do exterior ao desestimular a comercialização de produtos agrícolas de áreas de desmatamento, externalidades negativas da exploração mineral, etc.). Em geral, essa desconfiança nasce de argumentos defensivos de produtores e exportadores que insistem em desrespeitar as estruturas regulatórias sociais e ambientais.
Em todos os países desenvolvidos, com democracias consolidadas, é fundamental que haja um Terceiro Setor estruturado e dinâmico para complementar as atividades típicas de governo e de corporações produtivas. O Terceiro Setor é constituído por organizações de iniciativa privada, sem fins lucrativos e que prestam serviços de caráter público, as quais se exprimem em fundações, associações comunitárias, organizações não governamentais, entidades filantrópicas, entre outras.
São características das organizações do Terceiro Setor, formalmente constituídas, estrutura básica não governamental, gestão própria, sem fins lucrativos, uso significativo de mão de obra voluntária. A partir de experiências de planejamento participativo com associações comunitárias, cabe acrescentar a essas características organizacionais: atuação ética e desinteressada, com visão de médio e de longo prazo e não imediatista.
Os bons governos inteligentes têm o maior interesse em apoiar as organizações do Terceiro Setor, que complementam as suas ações programáticas, na busca de uma sociedade economicamente eficiente, ambientalmente sustentável e socialmente justa. Da mesma forma, as organizações produtivas de direção lúcida, que não se limitam a criar valor para os seus acionistas, mas a criar valor para a sociedade, têm apoiado fortemente as atividades de organizações não governamentais, que têm por objetivo reduzir as mazelas da pobreza e da miséria, melhorar os níveis educacionais de grupos sociais específicos, apoiar projetos que visam a preservar, conservar e reabilitar os ativos e serviços ambientais, etc.
No caso das organizações não governamentais relacionadas com questões ambientais do País, há uma lógica específica que justifica a sua atuação. A maioria dos produtores e dos consumidores brasileiros trata os ativos (florestas, bacia hidrográficas, etc.) e os serviços ambientais como se fossem bens livres de uso comum, um mega almoxarifado de onde retiram recursos naturais (água doce, madeira, alimentos, etc.) e, igualmente, um mega lixão onde depositam os rejeitos e dejetos de seus processos produtivos e consuntivos (esgoto orgânico e inorgânico, dióxido de carbono, substâncias químicas danosas, etc.).
Para promover o desenvolvimento sustentável das regiões e municípios dos estados da União, é preciso mobilizar os recursos latentes disponíveis através de um modelo de desenvolvimento endógeno dentro do estilo de planejamento participativo, considerando os Grandes Projetos de Investimento (GPIs) assim como as aglomerações produtivas de micro e pequenas empresas.
B. OS GRANDES PROJETOS DE INVESTIMENTO: UMA APRESENTAÇÃO DIAGRAMÁTICA
A questão de como articular os grandes projetos de investimentos que se localizam em determinada unidade da Federação com os interesses regionais e locais, é um desafio que está presente entre nós, desde a II Grande Guerra. Nas diferentes etapas do processo de desenvolvimento nacional, as empresas privadas ou estatais de maior porte foram localizando os seus investimentos entre as diferentes regiões do País, trazendo para esses impactos muito poderosos em termos econômicos, sociais e ambientais.
Em algumas regiões, os novos projetos de investimento tinham a capacidade de reestruturar ou desestruturar todo o conjunto da economia local, por causa de seu tamanho, de suas repercussões e de sua logística. O ciclo de expansão da economia brasileira, nos anos 1970, foi, de fato, caracterizado pela liderança de inúmeros grandes projetos de investimento na estruturação inter-regional de novas cadeias de valor.
Por grandes projetos de investimento se entende, usualmente, uma expressão que abrange “grandes unidades produtivas, a maioria das quais para o desenvolvimento de atividades básicas, como arranque ou início de possíveis cadeias produtivas para a produção de aço, cobre e alumínio; outras para a extração de petróleo, gás e carvão, dedicadas à sua exploração em bruto e/ou transformação em refinarias ou centrais termelétricas… grandes represas e obras de infraestrutura…complexos industriais, portuários, e, em outra escala, usinas nucleares, geotérmicas, etc.”*.
Para compreendermos o processo de articulação dos novos investimentos de grande porte com os sistemas produtivos locais e regionais, é preciso analisar os efeitos potenciais que as novas atividades econômicas (siderurgia, refinaria, mineração, hidroelétricas, etc.) podem gerar na economia regional ou local, os quais são classificados em (ver Diagrama 1):
Efeitos de dispersão ou de encadeamento para trás: dada a estrutura tecnológica da nova atividade econômica, essa necessitará de determinadas quantidades de insumos para produzir determinadas quantidades de produtos. A economia da região pode se beneficiar desses efeitos diretos de encadeamento para trás, produzindo parcela significativa desses insumos através do sistema produtivo existente ou da implantação de novos projetos industriais; os encadeamentos para trás podem gerar várias rodadas de efeitos positivos para a economia da região, pois as atividades beneficiadas pelos efeitos diretos necessitarão também de insumos, parcela dos quais poderá, eventualmente, também ser produzida na própria região (efeitos indiretos); ver, no Diagrama 2, o exemplo de um grande investimento siderúrgico a carvão vegetal;
Efeitos de dispersão ou de encadeamentos para frente: trata-se de beneficiamentos que podem ser realizados com os produtos da nova atividade econômica na própria economia da região, através de efeitos causados em atividades que utilizam esses produtos como insumos; ver exemplo no Diagrama 3;
Efeitos induzidos: são os provocados pela demanda final de bens de consumo ou de bens de capital em função do crescimento da renda regional; a implantação da nova atividade econômica na região e a produção resultante dos efeitos de encadeamento promoverão uma expansão nos mercados locais, a qual pode estimular o crescimento na produção local para o atendimento do consumo privado ou dos investimentos reais, dependendo do potencial de diversificação da economia regional; ver exemplo no Diagrama 4;
Efeitos Fiscais: dadas as características do sistema fiscal do País, o desenvolvimento de uma nova atividade econômica, com suas repercussões em atividades satélites ou complementares e sobre o processo de urbanização na região, sempre irá conduzir ao crescimento das receitas tributárias da região (próprias ou de transferências), por causa do aumento da circulação de mercadorias, da expansão dos setores terciários e dos acréscimos nos valores patrimoniais privados; ver exemplo no Diagrama 5.
DIAGRAMA 1
Impactos Hipotéticos de uma Nova Atividade Econômica sobre o Desenvolvimento da Região em que se Localiza
* Paulo R. Haddad – Três Ensaios sobre a Economia Brasileira: Livro 1 – A Amazônia e as Ideologias Ambientais; Livro 2 – Como as Regiões se Desenvolvem – Narrativas; Livro 3 – Planejamento e Políticas Públicas no Brasil. Ed. E-Galáxia, 2022.
* François Perroux foi pioneiro na concepção e na implementação de diversos experimentos de unificação econômica dos países europeus (Europe sans Rivage).
*Vainer, C. B. “Grandes Projetos e Organização Territorial: Os Avatares do Planejamento Regional”, em Margulis, S. Meio Ambiente: Aspectos Técnicos e Econômicos. IPEA, Rio, 1990. Haddad, P. R. “Os Novos Polos Regionais de Desenvolvimento no Brasil”, in João Paulo dos Reis Velloso (org.) Estabilidade e Crescimento: Os Desafios do Real. Ed. José Olympio, 1994. Paulo R. Haddad – Três Ensaios Sobre a Economia Brasileira. e-Galáxia,2022. Roberta Capello and Peter Nijkamp (ed.). Handbook of Regional Growth and Development Theories, EE, 2009.

Mercado de Trabalho Nível de Produção Nível de Renda Nível de Arrecadação
Regional Regional Regional Tributária

DIAGRAMA 3
Efeitos Multiplicadores para Frente de uma Nova Atividade Econômica

Efeitos Diretos Efeitos Indiretos
Para Frente Para Frente


As atitudes prevalecentes em relação aos grandes projetos de investimento, nas regiões onde se localizam, têm passado por três fases no Brasil. Inicialmente, uma fase de otimismo quanto às possibilidades de induzir o crescimento, a partir da geração de efeitos de transbordamento regional. Em seguida, uma fase de pessimismo quanto à efetividade das expectativas de realização dos efeitos de transbordamento previstos, tendo em vista os inúmeros “enclaves” que se formaram a partir dos grandes investimentos. E, finalmente, uma perspectiva mais ampla de inserir os grandes investimentos em um processo de planejamento mais compreensivo do desenvolvimento regional e local.
Dentro desta última linha, deve-se dar especial atenção ao fato de que os grandes projetos de investimento não resultam apenas em mazelas econômicas, sociais, culturais ou ambientais nas regiões em que se inserem, como parece encerrar contraditoriamente a análise de alguns casos pesquisados no Brasil, como, por exemplo, o Projeto Grande Carajás ou a Hidroelétrica de Samuel, na Amazônia. Eles podem contribuir de maneira significativa e insubstituível para a redefinição das potencialidades de desenvolvimento nessas regiões, através da melhoria na sua infraestrutura econômica e social, assim como da melhoria de acessibilidade aos mercados externos à região e da ampliação da disponibilidade de novos fatores locacionais (economias de urbanização, mão de obra qualificada, disponibilidade de insumos, etc.).
Neste contexto, as ações de políticas de desenvolvimento regional e local, no entorno das áreas em que se localizam os grandes projetos de investimento, devem se orientar no sentido da consolidação e da diversificação da base produtiva regional, através do aproveitamento das oportunidades de investimento potencialmente geradas pelos seus efeitos de dispersão para frente e para trás, definidos a partir das respectivas cadeias produtivas, assim como pelos seus efeitos induzidos.
Feitas estas considerações, podemos observar três padrões de articulação de um grande projeto de investimento com interesses econômicos e sociais da localidade ou da região em que se insere:
- padrão de enclave econômico: o empreendimento se abastece de insumos e serviços importados de outras regiões e do exterior; os seus produtos são beneficiados fora da região em que se insere; incentivos fiscais anulam os impactos tributários sobre os níveis de governo estadual e municipal; os investimentos públicos federais ficam orientados, fundamentalmente, no sentido de garantir a infraestrutura econômica necessária para dar suporte à promoção do novo projeto; muitas vezes, o emprego gerado durante a fase de implantação do novo empreendimento se reduz de forma significativa durante a sua fase de operação, sendo que as necessidades de capacitação podem diferir em ambos os momentos;
- padrão de articulação seletiva: a direção do novo empreendimento estimula ações proativas de relações com as comunidades locais, de forma seletiva em tudo aquilo que possa atingir a sua imagem institucional: cuidados especiais com os impactos ambientais nas fases de implantação e de operação; compras de fornecedores locais em condições equivalentes de preço e de qualidade de bens e serviços; participação em alguns projetos locais de desenvolvimento cultural ou social; etc.
- padrão de articulação integrativa: o grau de integração entre os interesses da direção do empreendimento e os interesses locais e regionais se aprofundam nas seguintes direções: 1. o adensamento da cadeia produtiva do novo empreendimento na região em que se insere, levando em consideração as oportunidades de investimentos que os efeitos de dispersão para frente e para trás geram em sua fase de operação; 2. ampliação do volume de compras de bens e serviços locais em condições equivalentes de preço e qualidade; 3. internalização de parcela significativa do excedente econômico, formado pelo empreendimento na região, em projetos de ampliação, de modernização, de diferenciação ou de diversificação da produção regional ou local; 4. esforço conjunto com as lideranças locais na promoção das oportunidades de investimentos regionais; 5. realização de investimentos de preservação ambiental e de desenvolvimento sustentável nas áreas de influência direta e indireta do empreendimento, etc.
Se admitirmos que haja uma opção pelo padrão de articulação integrativa de um grande projeto de investimento em sua área de influência, podemos observar que:
- quanto mais desenvolvidas as regiões em que se localiza o investimento, maior será o número de arranjos e sistemas produtivos locais já consolidados com os quais deverá ocorrer a articulação integrativa;
- nas regiões menos desenvolvidas do País, as ações programáticas dos investimentos deverão se articular com a mobilização das potencialidades econômicas identificadas e hierarquizadas (clusters potenciais);
- os investimentos de infraestrutura econômica irão certamente ampliar a competitividade sistêmica dos arranjos e sistemas produtivos locais, consolidados ou potenciais, por meio da redução dos custos gerais de acessibilidade (transporte, comunicação, etc.);
- a melhoria dos determinantes de competitividade dos arranjos e sistemas produtivos locais irá adensar o valor econômico dos próprios investimentos de infraestrutura econômica em que se situam, por meio da expansão de carga, dos fluxos de pessoas e de informações, etc.
- sem uma adequada articulação entre os grandes projetos de investimentos e os diferentes arranjos e sistemas produtivos locais, é grande a chance de que possam se formar enclaves econômicos nas áreas de influência desses projetos.
Há diversos programas e projetos de desenvolvimento sustentável que compõem as ações de planejamento estratégico dos estados e municípios no Brasil que podem ser implementados nos territórios em que se localizam os Grandes Projetos de Investimentos, tanto nas áreas urbanas quanto nas áreas rurais. É evidente que fatores locacionais excluem alguns projetos de investimento que resultam dos efeitos de dispersão para frente e para trás a se instalarem na região, tais como: escala de produção, economias de urbanização, economias de aglomeração, etc., que são típicos da ação programática de micro e pequenas empresas que precisam de apoio técnico, financeiro e organizacional.
C. COMO ORGANIZAR E IMPLEMENTAR UM ARRANJO PRODUTIVO LOCAL DE MICRO E PEQUENAS EMPRESAS*
Depois da Segunda Grande Guerra, a Itália era conhecida por ter uma Região Norte desenvolvida e uma Região Sul subdesenvolvida, tendo como referências, respectivamente, Milão e Sicília. A partir dos anos 1970, quando ainda eram muito graves as inconsistências macroeconômicas naquele país, as lideranças políticas, empresariais e comunitárias do Centro-Nordeste (Veneto, Emiglia-Romagna) conceberam um modelo de desenvolvimento local, que passou a ser conhecido como “modelo de desenvolvimento de distritos industriais da Terceira Itália”. Essa experiência deu excelentes resultados e as empresas localizadas nesses distritos são hoje responsáveis por mais de 50% das vigorosas exportações da Itália.
O modelo de desenvolvimento local da Terceira Itália se estendeu por outras regiões da Europa, constituindo, atualmente, uma macrorregião denominada de desenvolvimento do arco alpino (Nordeste da Itália, Rhone-Alpes na França, Baden, Württemberg e Baviera na Alemanha, Suíça e Áustria) com indicadores econômicos extremamente favoráveis. Nessa macrorregião, as micro, pequenas e médias empresas continuam a ser a principal fonte de emprego e dos investimentos em quase todos os setores da economia.
As experiências bem-sucedidas de desenvolvimento com base nas micro e pequenas empresas levaram o economista britânico, nascido na Alemanha, E.F. Schumaker, a escrever uma coleção de ensaios, em 1973 –“Small is Beautiful: A Study of Economics as if People Mattered”.
Através de convênio de cooperação técnica com a PROMOS, agência da Câmara de Comércio localizada em Milão, o SEBRAE trouxe as experiências dos distritos industriais para o Brasil, a partir do ano 2000. No Brasil, adotou-se a denominação de Arranjos Produtivos Locais (APLs) para não confundir com os nossos distritos industriais (espaço urbano dotado de infraestrutura econômica, preparado para a atração de atividades industriais). Os distritos industriais italianos são uma instituição e não um espaço físico e tiveram como seu embrião conceitual a obra clássica de Alfred Marshall: “Princípios de Economia”(1890)*.
O distrito industrial italiano se define como um grupo de empresas (em geral, micro, pequenas e médias empresas) altamente concentradas geograficamente (em um município ou em uma região) que, direta ou indiretamente, trabalham para o mesmo mercado final (nacional ou internacional). As empresas de um distrito industrial italiano compartilham valores e são especificamente interligadas em um conjunto complexo de concorrência e cooperação, no qual a fonte principal de competitividade são os elementos de confiança, solidariedade e cooperação entre as empresas, resultante de estreitas interdependências de relações econômicas, sociais e comunitárias. O seu mote principal é o de cooperar para competir. Essa concepção foi adotada, adaptada e implementada dentro da realidade socioeconômica e socioambiental do Brasil pelas equipes técnicas do SEBRAE. (ver Texto II, D3)
Os fundamentos da competitividade moderna estão no desenvolvimento científico e tecnológico incorporado nas organizações públicas e privadas. Neste sentido, a sustentabilidade de um APL tem muito mais a ver com a qualidade do capital institucional humano e intelectual que comanda cada uma das suas atividades, do que com eventos efêmeros de natureza macroeconômica (apreciação ou desvalorização cambial) ou de políticas regionais (sistemas de incentivos em regime de guerra fiscal), que podem gerar competitividades espúrias.
Este terceiro texto procura registrar as experiências do Brasil com a promoção, estruturação e implementação de APLs nas diversas unidades da Federação. Registra o que deu certo e o que deu errado; as lições metodológicas para a construção do futuro; a sua adaptabilidade aos diferenciais regionais, setoriais e locais das micro e pequenas empresas brasileiras; as bases para a constituição de um modelo de desenvolvimento local e regional para o Brasil. Há uma expectativa de que essas sugestões possam ser úteis para os formuladores de propostas de planos de governo ao longo de 2026.
C.1. Um projeto em busca de um conceito: o que é um Arranjo Produtivo Local?
Nos diferentes programas e projetos do SEBRAE e de outras instituições públicas e privadas identificam-se diversas formas dos sistemas produtivos locais. Muitas vezes, há uma atividade econômica dominante que permite classificar o município ou a região pelas características dessas atividades como monoindustrial: município minerador, região do agronegócio, cidades de turismo histórico, etc. Outras vezes, o município se caracteriza por um grande projeto de investimento industrial (GPI) que atrai os seus fornecedores de insumos para o seu entorno espacial (por exemplo, a Fiat, em Betim/MG).
Nos municípios onde se localizam complexos industriais, observa-se um conjunto de atividades que estão sujeitas a importantes inter-relações de produção, comercialização e tecnologias (exemplos: complexo petroquímico de Camaçari, complexo metalmecânico do Vale do Aço).
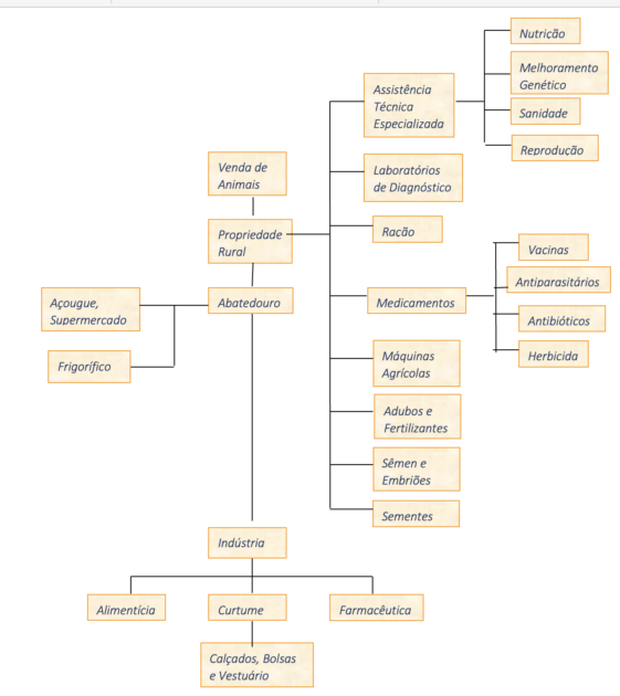
Algumas cadeias produtivas têm na sua composição uma empresa-âncora, como na indústria automobilística ou na indústria alimentícia, capaz de estruturar os interesses empresariais a jusante e a montante. Por exemplo: empresas exportadoras de proteína animal do Oeste Catarinense orientam os seus fornecedores (geralmente pequenos produtores) quanto às condições fitossanitárias e ambientais nos seus processos produtivos, as quais são necessárias para atender às exigências dos países importadores de diferentes carnes.
A empresa–âncora, nesse tipo de situação, acaba atuando como uma agência coordenadora das indispensáveis transformações produtivas e organizacionais em termos de tecnologia, marketing, engenharia financeira, etc., ao longo de toda a cadeia produtiva.
A experiência das regiões e dos municípios que abrigam grandes projetos de investimentos e de infraestrutura econômica ou de exploração de recursos naturais não renováveis (hidroelétricas, exploração de petróleo, mineração, etc.) tem sido a de que os GPIs acabassem se transformando espacialmente em verdadeiros enclaves econômicos, nos quais os efeitos de dispersão ou de espraiamento para frente e para trás se dão alhures. Algumas vezes o SEBRAE tem sido convocado (Itabira, Macaé, Belo Oriente, Parauapebas, etc.) para incentivar a atração de pequenas e médias empresas para essas localidades ou para modernização empresarial dos pequenos negócios locais visando a integrar espacialmente o GPI com as empresas locais.
Em termos de agrupamentos produtivos é possível identificar centenas de (mais de 3000) conjuntos de micro e pequenas empresas, concentradas em municípios e microrregiões brasileiras, especializadas, em geral, na produção de bens de consumo não durável e no suprimento de seus insumos principais. Esses agrupamentos produtivos, por serem característicos das economias de muitos países e regiões por causa das vantagens competitivas locacionais das economias de aglomeração, adquirem diversas denominações, usualmente adotadas em cada país (ver Quadro 1 e Figura 1).
QUADRO 1
Concepções de aglomerados produtivos
- agrupamento ou aglomerado maduro: agrupamento ou aglomeração de empresas em que há transações e interações entre seus agentes, com a presença de instituições de pesquisa e desenvolvimento (P&D), possibilitando a criação de externalidades positivas, mas limitadas pelo baixo grau de coordenação, com existência de conflitos de interesse e/ou desequilíbrios;
- cluster ou agrupamento avançado: agrupamento maduro com alto nível de coesão e coordenação entre os agentes, possibilitando ganhos de externalidades para as empresas através da cooperação e aprendizado tecnológico e comercial (ver Figura 1).
- sistemas locais de inovação: sistema local de produção que evoluiu no desenvolvimento da cooperação e do aprendizado coletivo para a inovação, sendo similar à ideia de cluster maduro, com forte ênfase no ambiente institucional local.
- distrito industrial italiano: cluster maduro ou sistema local de inovação estruturado com base na pequena empresa, sem a existência de grandes empresas como âncora, se constituindo em uma relação de cooperação horizontal*.
*Breschi and F. Malerba – Clusters, Network, and Innovation, Oxford, 2007; Schmitz, H. (ed.) Local enterprises in the global Economy, EE, 2004; Cassiolato J. E. e Lastres, H.M.M. “Aglomerações, Cadeias e Sistemas Produtivos e de Inovação” in Cluster – Revista Brasileira de Competitividade, abril / Julho de 2002).
* Adaptação de texto preparado para o SEBRAE, em maio de 2023, baseado em experiências do autor em cerca de 70 APLs, em diferentes estados e municípios, considerando casos de diagnósticos preliminares (Relatórios de Percepção) até a implementação em diversos setores produtivos.
* Disponível em 2 volumes pela Abril Cultural, coleção Os Economistas, de 1982.

Quando o SEBRAE, no ano de 2000, celebrou convênio com a PROMOS, câmara de comércio sediada em Milão e agência internacional de cooperação técnica, trouxe para o Brasil o melhor conhecimento das experiências da Itália (a Terceira Itália), com a concepção e a implementação dos distritos industriais italianos.
O que se busca no desenvolvimento de municípios e de microrregiões dos estados, tendo como modelo o distrito industrial italiano, é:
- intensa divisão de trabalho entre as empresas;
- flexibilidade de produção e de organização;
- especialização da mão de obra qualificada;
- competição entre empresas baseada em inovação;
- colaboração entre as empresas e demais agentes: fluxo de informações, identidade social e cultural entre os agentes, relações de confiança entre os agentes, complementaridades e sinergias;
- alto grau de economias externas, redução de custos de transação, etc.
A concepção de arranjo produtivo local (APL) adotada nos programas e projetos do SEBRAE
Um arranjo produtivo local é uma concentração espacial de micro e pequenas empresas com grau diferenciado de coesão e características comuns, que pode ser:
a) horizontal, no mesmo setores ou setores conexos (couros e sapatos; madeira e móveis, confecções, etc.); b) vertical, setores estruturados em uma cadeia produtiva; c) misto, com estruturação setorial horizontal e vertical (proteína animal industrializada no Oeste Catarinense, por exemplo).
A partir dessa base conceitual, é possível diferenciar as abordagens de arranjos produtivos locais, que se definem por:
– uma concentração geográfica;
– elevado grau de especialização setorial;
– grupos de micro e pequenas empresas sem nucleação por grande empresa ou empresa-âncora;
– baixo nível de eficiência coletiva baseada em economias externas e em ação conjunta;
– coesão e intensidade na divisão de trabalho entre as firmas relativamente limitadas.
Algumas ilustrações de APLs são apresentadas neste texto. Esses APLs, em diferentes municípios ou microrregiões do País, podem ser objeto de estruturação e de implementação quando se leva em consideração a diferenciação de seus níveis de desenvolvimento, de organização empresarial e de estruturas de mercado.
Ilustração 1 – A metodologia de APLs adotada pelo SEBRAE se aplica a todos os tipos de agrupamentos, indiferentemente de seu status econômico, precisando, contudo, se adaptar ao nível de desenvolvimento de cada arquétipo e de cada território, principalmente de APLs carentes de nível adequado de organização produtiva*:
Agrupamento de Sobrevivência Informal: dentro deste contexto, a atividade econômica é preponderantemente informal, representada por grupos de pequenos produtores autônomos ou por grupos familiares; exploram a vantagem comparativa da existência de fatores básicos ou não especializados da região para a sobrevivência de maneira muito precária; exemplos: meleiros, artesanato, extrativismo vegetal, catadores de caranguejos, pesca artesanal, etc.
Agrupamento de Vantagem Comparativa: normalmente, apresenta-se como um agrupamento de micro, pequenas e médias empresas, muitas das vezes empresas informais que agregam reduzido valor aos fatores básicos da região; frequentemente têm problemas econômicos, sociais e ambientais, atuando como produtores de manufatura de primeiro beneficiamento; exemplos: gesso na Serra do Araripe (PE), fruticultura irrigada no Vale do Açu (RN), etc.
Agrupamento Modelo Tradicional de Crescimento: grupo formado por pequenas e médias empresas que, muitas vezes, convivem com algumas empresas de grande porte, mas com pouco relacionamento entre elas; apesar de já agregarem valor ao produto e ocuparem posições importantes no mercado regional ou nacional, falta clara visão estratégica de crescimento sustentável; exemplos: moda íntima feminina em Nova Friburgo (RJ), coureiro-calçadista em Campina Grande (PB), confecções em Tobias Barreto (SE), indústria de fogos de artifícios em Santo Antônio do Monte (MG), etc.
Ilustração 2 – APLs efetivos ou potenciais que necessitam da promoção de programas de competitividade sistêmica em um contexto de economia globalizada:
- Agrupamento de Alavancagem Competitiva: nesse contexto, as micro e pequenas empresas convivem com grupo de empresas de grande porte, atuando em diversas etapas da cadeia produtiva; dentre elas, existem empresas que se destacam no mercado nacional, mas que encontram dificuldades estratégicas para competir no mercado internacional; exemplos: coureiro-calçadista no Vale dos Sinos (RS), cerâmica em Criciúma (SC), têxtil em Itajaí (SC), moveleiro na Serra Gaúcha (RS), etc.; na literatura de política industrial, esse tipo de agrupamento é conhecido como “stuck in the middle” (preso no meio do caminho).
- Agrupamento Baseado em Empresa-Âncora: é um conjunto de pequenas e médias empresas que fornecem produtos/serviços para uma ou mais grandes empresas (âncora), geralmente empresas nacionais; a cooperação vertical é forte entre as empresas-âncoras e as empresas fornecedoras; há aqui o objetivo de promover o desenvolvimento da cadeia produtiva como um todo; exemplos: metalmecânico no Espírito Santo, suinícola do Oeste de Santa Catarina, petrolífero no Rio de Janeiro, etc.
- Agrupamento Dependente de Logística Exportadora: é formado por empresas de médio e de grande porte que, geralmente, possuem competitividade produtiva mundial, resultado de condições naturais propícias e de desenvolvimento tecnológico; essas empresas são fortemente dependentes de logística eficiente e competitiva internacionalmente; entretanto, possuem presença internacional aquém do seu potencial; exemplos: fruticultura em Petrolina (PE) e Juazeiro (BA), soja em Barreiras (BA), proteína animal no Triângulo Mineiro (MG) e no Oeste Catarinense, etc.
Ilustração 3 – APLs cuja estruturação fica na dependência do progresso científico e tecnológico:
- Agrupamento de Base Tecnológica – é formado, preponderantemente, por grupo de micro, pequenas e médias empresas, normalmente spin-offs das universidades locais/incubadoras; geralmente convivem com empresas maiores e competem em setores intensivos em tecnologia; entretanto, apesar do grande conhecimento tecnológico existente, essas MPMEs ainda não possuem posicionamento consolidado no mercado nacional e no mercado internacional; exemplos: base tecnológica em São Carlos (SP), software em Joinville (SC), biotecnologia em Belo Horizonte (MG), etc.
- Agrupamento de Alta Tecnologia: uma empresa-âncora (ou mais) estrutura uma cadeia produtiva global (apoiada por micro, pequenas e médias empresas de alta tecnologia) para elaborar produto (ou produtos) de alta complexidade, atendendo tanto ao mercado interno como demandas globais; em alguns casos, essas empresas destacam-se no mercado internacional como “plantas produtivas”, a partir de estratégias da empresa matriz; exemplos: automotivo em Belo Horizonte (MG), telecomunicações em Campinas (SP), aeronáutica em São José dos Campos (SP), etc.
De acordo com a natureza de cada agrupamento, as equipes técnicas dos estados e municípios deverão diferenciar os instrumentos e os mecanismos de planejamento a serem acionados visando à estruturação e à implementação do APL. Até mesmo a rede de precedência que define a intensidade, a cadência e o sequenciamento das ações programáticas deverá levar em consideração as características estruturais dos agrupamentos produtivos.
Finalmente, cabe destacar, nesta parte do texto, o conceito de APL adotado nos Programas e Projetos do SEBRAE, e no Projeto Cresce Minas do Sistema FIEMG, preparado pela empresa de Consultoria McKinsey, onde buscou-se distinguir, do ponto de vista estritamente econômico, o APL de outras aglomerações produtivas/polos econômicos:
*Tipologia de agrupamentos adotado no Projeto de Atualização dos Eixos Nacionais de Integração e Desenvolvimento – Brasília (Ministério do Planejamento).

C.2. Passo a Passo na Estruturação de um APL
1º Passo: Pré-diagnóstico para definir se é válido alocar recursos humanos, materiais e institucionais escassos, que têm usos alternativos, na estruturação de APLs específicos.
A estruturação de um APL – para ser bem-sucedida – depende, em uma primeira fase, de uma série de visitas para conversações regionais que poderão definir a viabilidade de se alocarem recursos escassos das instituições nos trabalhos que levarão à promoção do APL. Essas visitas geram um relatório de percepção visando esclarecer se a demanda para a organização de um APL em determinado município ou microrregião surge de uma demanda sem raízes locais, entre os stakeholders (formadores de opinião), tais como:
- o APL como lugar-comum para compor um plano-diretor ou a gestão pública do município, como foi a construção de distritos industriais nos anos 1970; muitos desses distritos estão ocupados atualmente com galpões do comércio atacadista local, com empresas já existentes na localidade que se relocalizaram ou, até mesmo, como pastos para atividades de pecuária;
- líderes isolados locais mais bem informados percebem as vantagens de se ter um APL na localidade em que habitam, sem que as demais lideranças políticas, empresariais e comunitárias percebam também a importância de se estruturar o conjunto de micro e pequenas empresas especializadas em um APL no município ou na microrregião;
- visão limitada das lideranças locais que desejam um APL no município ou na microrregião, uma vez que esse é um símbolo de status de desenvolvimento local.
Usualmente, há dois critérios básicos para se definir a estruturação de um APL a partir das conversações regionais:
- se os empresários que compõem o conjunto de micro e pequenas empresas do APL não têm a vontade de cooperar para competir (exemplo: decidiu-se por não continuar com os trabalhos do APL de uniformes profissionais de Brasília, pois o SEBRAE-DF identificou, nas conversações preliminares, um ambiente de concorrência aberta e não de cooperação para competir entre os empresários do setor); uma crônica do insucesso anunciado;
- para avançar com os trabalhos do APL, é preciso que se observe entre as lideranças locais um ambiente de inconformismo (insatisfação dotada do desejo de mudanças);
- o inconformismo não se confunde com insatisfação; em um país que atravessa uma crise socioeconômica e socioambiental, como é o caso atual do Brasil, é fácil constatar que há um grande número de fatores (desemprego, empobrecimento, má qualidade dos serviços públicos, etc.) que provocam insatisfação generalizada dos cidadãos; entretanto, o inconformismo é uma insatisfação dotada da vontade de promover mudanças; não se limita a constatar reclamações genéricas de alguns ou de desalentos ocasionais de outros. (ver Texto II)
2º Passo: O APL deve ser estruturado a partir de um modelo de desenvolvimento endógeno no estilo de planejamento participativo.
A ORGANIZAÇÃO DE UM APL COMO UMA EXPERIÊNCIA DE DESENVOLVIMENTO ENDÓGENO
Um processo de desenvolvimento endógeno é concebido e implementado a partir da capacidade de que dispõe determinada comunidade para a mobilização social e política de recursos humanos, materiais e institucionais, em uma determinada localidade ou região. Um processo de desenvolvimento endógeno percorre, normalmente, algumas etapas. (ver Texto II)
Não é um processo que brota no terreno do conformismo, da apatia, da inércia ou da passividade dos habitantes de um município ou região onde uma dinâmica de organização social e política ainda não se faz presente. Não há desenvolvimento onde não há inconformismo com relação ao mau desempenho dos indicadores econômicos, sociais e de sustentabilidade ambiental. Assim, em uma primeira etapa, é importante organizar a estruturação desse inconformismo.
A etapa seguinte tem sido procurar diagnosticar, técnica e politicamente, as razões e as causas do mau desempenho desses indicadores. Não se trata apenas de preparar documentos elaborados por especialistas, mas, principalmente, de conscientizar as lideranças políticas e comunitárias sobre o que deve ser feito para transformar as condições atuais, visando a obter melhores índices de desenvolvimento humano, de competitividade econômica, etc.
A terceira etapa envolve a transformação de uma agenda de mudanças em um plano de trabalho de mudanças. Um plano de trabalho (business plan) que seja não somente tecnicamente consistente, mas essencialmente gerado a partir de uma intensa mobilização dos segmentos da sociedade civil, em regime de pacto e parceria com as autoridades e instituições locais e regionais.
3º Passo: A estruturação do inconformismo como base para a participação espontânea ou induzida das lideranças locais
Para que se possa dar início a um processo de desenvolvimento endógeno, visando a promover a organização e a consolidação de um APL produtivo, é fundamental que haja um ambiente de inconformismo entre os grupos sociais, nas áreas em que se localizam. Sem inconformismo social e político, não há condições para se estruturar um processo de desenvolvimento local. O modelo de desenvolvimento endógeno pressupõe o estilo de planejamento participativo, ou seja, a participação dos grupos sociais que serão afetados direta e indiretamente pelos custos e pelos benefícios das ações programáticas.
Usualmente, quando se entrevistam os principais líderes comunitários locais, não é difícil diagnosticar que esse inconformismo se encontra, muitas vezes, difuso ou latente, sem uma expressão formalizada ou explícita, quanto aos problemas econômicos, sociais e ambientais a serem resolvidos, ou quanto às potencialidades de crescimento econômico a serem mobilizadas. Para que possa haver um processo de mobilização social e política para a organização do APL, é importante, de início, conscientizar e sensibilizar as lideranças locais, explicitando e estruturando as características desse inconformismo latente e difuso.
A estruturação do inconformismo, em geral, envolve reflexões quanto ao baixo desempenho dos indicadores econômicos (taxa de crescimento do produto territorial, índice de valor agregado, diversificação da base produtiva, adensamento da cadeia de valor econômico, etc.), dos indicadores sociais (taxa de analfabetismo, esperança de vida ao nascer, taxa combinada de matrículas nos três níveis de ensino, concentração da renda e da riqueza, etc.) e dos indicadores de sustentabilidade ambiental (qualidade das microbacias hidrográficas, tratamento do lixo urbano, uso de defensivos agrícolas, etc.), como quanto ao reduzido nível de aproveitamento das oportunidades de investimentos disponíveis (ver Texto I).
Michael Porter tem destacado, em seus estudos sobre a vantagem competitiva, que os países e regiões que estruturam as suas economias na produção de bens e serviços intensivos em fatores básicos (recursos naturais, mão de obra qualificada ou semiqualificada, fatores climáticos, etc.), são incapazes de gerar os fundamentos de uma competitividade sustentável, assim como de prover os habitantes de melhores condições de vida; as economias desses países e regiões se caracterizam por: (ver Diagrama 6)
- apresentam um ciclo vicioso da destruição da riqueza;
- sofrem, com frequência, um processo de deterioração nas suas relações de troca;
- se destacam pelos valores baixos de seus indicadores sociais;
- veem se ampliar o número de seus concorrentes em escala global, dadas as facilidades de entrada no mercado daqueles bens e serviços;
- não têm condições de sustentar o seu processo de crescimento no longo prazo.
Infelizmente, essa é a situação da grande maioria das economias urbanas e sub-regionais do País, as quais necessitam, urgentemente, de serem reestruturadas, antes que ocorra um novo choque de integração competitiva a partir de uma nova abertura da economia brasileira nos próximos anos, fragilizando-as ainda mais.
DIAGRAMA 6 -A ESTRUTURAÇÃO DO INCONFORMISMO -O CICLO VICIOSO DA DESTRUIÇÃO DE RIQUEZA

Não se pode generalizar, mas, normalmente não se observa uma situação de inconformismo em municípios cuja população vivencia um longo período de transferências de renda das políticas compensatórias (LOAS, Previdência Social, Bolsa-Família); em municípios que conviveram com um ciclo de prosperidade, mas que estão hoje em decadência; em municípios nas fronteiras minerais ou agropecuárias do País.
4º Passo: Elaboração da diagnose de um APL a partir de sugestões e críticas das lideranças locais
O que se pretende na fase de diagnose, além de um processo de sensibilização e de conscientização das comunidades locais, é identificar, de forma sistemática, o conjunto de chances, ameaças e riscos que envolvem a dinâmica e a sustentabilidade de cada APL específico, mapeando pontos de estrangulamento e oportunidades perdidas, levando os principais atores do APL a um comportamento proativo de maior cooperação e integração dos interesses locais. Entre esses riscos e ameaças, destacam-se: (ver Diagrama 7)
- mesmo que, no curto prazo, ainda haja atividades dentro do APL que estão apresentando níveis razoáveis de rentabilidade financeira, a médio e a longo prazos essa rentabilidade pode estar ameaçada pelas fáceis condições de entrada de novos concorrentes, expandindo a oferta e deprimindo as margens de rentabilidade;
- a replicabilidade de APLs equivalentes é tanto maior quanto mais os fundamentos do APL específico estiverem alicerçados sobre fatores básicos não especializados (clima, recursos naturais renováveis e não renováveis, mão de obra abundante, posição geográfica, etc.). Exemplo: o Vietnam tornou-se o segundo maior produtor mundial de café por dispor dos fatores básicos, mesmo sem tradição de produção ou de consumo do produto, ultrapassando a Colômbia;
- o processo de abertura da economia brasileira é irreversível a longo prazo e as suas implicações (redução dos impostos de importação, desregulamentação do comércio exterior, etc.) devem provocar um novo choque competitivo para as empresas que compõem o APL, tornando indispensável um processo de melhorias nas suas condições de competitividade; esse risco é maior para os agrupamentos produtivos de sobrevivência informal e de vantagem comparativa;
- por meio de inovações tecnológicas, os países industrializados estão conseguindo aumentar suas possibilidades de substituição dos produtos intensivos em fatores básicos (fibras sintéticas versus fibras naturais; novos materiais versus materiais tradicionais; etc.);
- por meio de novas técnicas de gestão e de novos processos produtivos, é crescente a economia de insumos e fatores básicos (redução nos coeficientes técnicos de produção) nos processos de transformação industrial mais avançada.
DIAGRAMA 7
DIAGNOSE DE UM ARRANJO PRODUTIVO LOCAL OU CLUSTER PRODUTIVO (1) – RISCOS, AMEAÇAS E OPORTUNIDADES DE UM APL

O vetor que deve orientar a estruturação de um arranjo produtivo local são os fundamentos da competitividade, que se contrapõem às características da economia tradicional dos agrupamentos produtivos de estratégia de sobrevivência ou de vantagem comparativa (no Quadro 2). Essa migração da Economia Tradicional para a Economia Moderna é a epígrafe mais destacada na estruturação e implementação de APLs.
QUADRO 2
DIAGNOSE DE UM ARRANJO PRODUTIVO LOCAL (2)
CARACTERÍSTICAS DE UMA ECONOMIA TRADICIONAL CONTRAPOSTAS ÀS DE UMA ECONOMIA MODERNA – FUNDAMENTOS DA COMPETITIVIDADE

Fonte: M. Fairbanks e S. Lindsay. Plowing The Sea – Nurturing the Hidden Sources of Growth in the Developing World. HBS Press, 1997 (há tradução em português). Monitor do Brasil – Aumentando a Competitividade do Nordeste Brasileiro. São Paulo, 2000. Paulo R. Haddad – Meio Ambiente, Planejamento e Desenvolvimento Sustentável. Cap. 4 Ed. Saraiva, 2015.

DIAGNOSE DE UM ARRANJO PRODUTIVO LOCAL (3)
DELIMITAÇÃO DA ÁREA RELEVANTE
Para definir qual será a “comunidade de interesses” de cada APL, o ponto de partida é delimitar a sua área geográfica relevante, o que tem sido feito utilizando tradicionalmente três critérios de regionalização (ver Diagrama 9):
- área homogênea: um espaço caracterizado pela homogeneidade física, econômica, cultural, social, etc.; exemplos: as áreas de cultivo de abacaxi na Paraíba ou as áreas de caprinocultura em Pernambuco, assim como as áreas de agricultura do Cerrado;
- área polarizada: um espaço caracterizado por um núcleo de atividades que polariza uma área de influência; exemplo: uma área que tenha um núcleo de beneficiamento industrial de uma produção extrativa mineral geograficamente dispersa, como na produção de gesso na Serra do Araripe em Pernambuco; a bacia leiteira da fábrica de leite condensado em Montes Claros;
- área-programa: um espaço caracterizado por definição político-institucional de intervenção programática; exemplo: a rede de distribuição de bordados artesanais com vários núcleos de produção geograficamente dispersos; a área-programa pode utilizar os critérios de polarização ou de homogeneidade para a sua delimitação ou pode se caracterizar modernamente como uma região virtual, estruturada a partir do e-commerce.
Atualmente, com o desenvolvimento da tecnologia da informática e a construção de redes pela internet, a delimitação da área relevante prescinde cada vez mais do espaço geográfico. Destacam-se, segundo Roberta Capello, quatro tipos de espaço*:
- o espaço físico-métrico: adota uma perspectiva meramente geográfica de um espaço contínuo que se define em termos de distância física e de custos de transporte;
- o espaço uniforme-abstrato: não mais físico e contínuo, mas abstrato e discreto; trata-se de espaços econômicos como espaços abstratos “constituídos por conjunto de relações sociais, institucionais e políticas interdependentes, sem envolver, contudo, a localização geográfica;
- o espaço relacional-diversificado: de acordo com essa concepção, o espaço gera vantagens econômicas (economias de aglomeração) através de mecanismos de sinergia e de retroalimentação, operando no nível local;
- o espaço estilizado-diversificado: destaca diferentes aspectos das demais concepções, procurando o máximo de fertilização cruzada entre a teoria da localização, a teoria de desenvolvimento e o crescimento macroeconômico.
Algumas ilustrações podem ser destacadas:
- o APL da moda íntima feminina de Nova Friburgo (Projeto PROMOS/BID/SEBRAE) transformou-se num empório de moda feminina, com incorporação da moda noturna do aglomerado produtivo de Itaperuna e a moda praia de Cabo Frio, no estado do Rio de Janeiro;
- o APL de bordados artesanais do Nordeste não tem um espaço geográfico-métrico, mas uma rede de ofertas diferenciadas, tendo como origem a produção em dezenas e dezenas de municípios da Região, sendo o processo de comercialização coordenado centralmente (e-commerce);
- o APL de móveis de escritório em Brasília tem como área central das atividades de design, engenharia financeira, observatório de mercado, precificação, etc. (informação e conhecimento) na própria Capital, e as atividades de produção supervisionadas dos móveis em municípios de Minas Gerais ou de Goiás (outsourcing).
* Roberta Capello – Regional Economics. Routledge, 2015.

OU
- ESPAÇO FÍSICO-MÉTRICO
- ESPAÇO UNIFORME-ABSTRATO
- ESPAÇO ESTILIZADO-DIVERSIFICADO
- ESPAÇO RELACIONAL-DIVERSIFICADO
5º Passo: A construção da agenda de mudanças do arranjo produtivo local
AGENDA DE MUDANÇAS (1)
A CONSTRUÇÃO DA CADEIA DE VALOR
A cadeia de valor de um APL é constituída por múltiplos setores e indústrias da economia, conectados entre si por fluxos de bens e serviços mais intensos do que aqueles que os interligam com outros setores e indústrias da economia nacional. Inclui produtores orientados para o mercado final, assim como supridores de diversos níveis envolvidos nas transações por meio de encadeamentos para frente e para trás na cadeia produtiva.
O conceito de APL é mais amplo do que o de cadeia de valor. Um APL é constituído pelas indústrias exportadoras inter-regionais e internacionais que compõem o núcleo do APL, e assim o caracterizam, além das indústrias e atividades de serviços correlatas e integradas à cadeia produtiva. Inclui, contudo, instituições de suporte fundamental em termos de pesquisas, treinamento de mão de obra, logística de transporte, formação de empreendedores, infraestrutura especializada, etc. É importante destacar, contudo, que o complexo produtivo de cada APL é a base inicial para se organizar o seu processo de melhorias de competitividade. O Diagrama 10 ilustra o complexo produtivo da pecuária de corte.
DIAGRAMA 10
CARACTERIZAÇÃO DA PECUÁRIA DE CORTE: COMPLEXO PRODUTIVO

AGENDA DE MUDANÇAS (2)
A COMPOSIÇÃO DE UMA AGENDA DE MUDANÇAS EM UM APL
O que deve conter a agenda de mudanças de um APL? Em primeiro lugar, é preciso distinguir três campos em que estão concentrados os problemas de desenvolvimento de um APL: a) o campo das decisões privadas, que se referem às decisões típicas de responsabilidade do empresário individual sobre o que ocorre para dentro do portão da fábrica ou da porteira da propriedade rural, envolvendo a localização das atividades, a escolha de tecnologias, as relações capital-trabalho, a adoção das técnicas de gestão, etc.; b) o campo das decisões governamentais, que se referem à oferta, pelos três níveis de governo, de serviços públicos tradicionais (justiça, segurança, infraestrutura) e semipúblicos ou meritórios (saúde, educação) nas áreas em que se localizam os APLs; c) o campo das decisões comunitárias, que se referem a problemas comuns às empresas que compõem o APL, sem que cada uma isoladamente tenha condições de resolvê-los.
Esta situação é fundamental, pois será a partir dela que poderemos definir o programa de atuação de um APL, assim como sua dinâmica de crescimento, no médio e no longo prazo, a partir das funções que lhe dão vantagens competitivas. Não cabe ao comitê gestor de um APL substituir as funções de governo e se transformar numa entidade paraestatal de planejamento do desenvolvimento local. Assim como, não cabe ao comitê gestor de um APL substituir o empresário nas suas decisões microeconômicas (o que produzir, quanto produzir, onde produzir), particularmente naquelas em que há riscos e incertezas, pois como afirmou François Perroux “garantir o lucro é destruir o capitalismo”.
O Diagrama 11 destaca as funções que tendem a ser exercidas por um APL uma vez estruturado e em fase de implementação. São funções apresentadas por Michael Porter e que são típicas de um distrito industrial italiano.
AGENDA DE MUDANÇAS (4)
SERVIÇOS COMUNITÁRIOS DE DESENVOLVIMENTO DE UM APL
É óbvio que um APL tem reduzidas chances de se estruturar e de se consolidar, se não vier a se instalar entre as empresas que o compõem um ambiente de competição cooperativa, se não eliminar o clima de desconfiança entre elas, se as empresas não abandonarem atitudes defensivas quando ocorrerem resultados adversos. A organização de um APL é um jogo de soma positiva, na medida em que permite às empresas resolverem problemas comuns, com benefícios maiores ou menores para todas elas. Uma ilustração pode ser observada no Quadro 3, preparado a partir de um trabalho da FGV, onde são mostrados alguns dos serviços que um comitê gestor de APL pode oferecer às empresas que o compõem, em parceria com diversas entidades públicas e privadas.
A composição da agenda de mudanças de cada APL varia de acordo com o seu estágio de desenvolvimento, com as suas características estruturais, com o nível de cooperação entre as firmas, com a qualidade das lideranças locais, etc. O ponto fundamental é garantir que a construção da agenda ocorra dentro de um processo de participação e de consenso entre as lideranças locais mais destacadas, para evitar que essa agenda se limite a ser um conjunto de trabalhos técnicos que não gere compromissos das comunidades quanto à sua implementação. A agenda de mudanças, para se transformar em um instrumento operacional de negociação, deve ser estruturada sob a forma de um plano de trabalho (business plan) detalhado quanto às características das ações, dos recursos materiais e financeiros, cronograma de execução, etc.
Passo 6: No processo de planejamento de um Arranjo Produtivo Local deve-se adotar o estilo de planejamento para negociação
PLANEJAMENTO PARA A NEGOCIAÇÃO
O comitê gestor de um APL, em princípio, não controla nenhum instrumento de política econômica, por ser uma organização tipicamente de iniciativa comunitária onde, em determinadas circunstâncias, os órgãos governamentais podem ser estimulados a formar parcerias em torno de ações e de projetos específicos de interesse do APL. Mesmo quando esses órgãos têm uma presença institucionalizada na coordenação da gestão de um APL, ainda é predominante o papel dos segmentos organizados da sociedade civil local no processo de coordenação.
Nesse contexto, o planejamento do desenvolvimento passa a ser compreendido como a potencialização máxima da capacidade latente de negociação dos atores sociais do APL com as instituições públicas e privadas que controlam recursos (humanos, financeiros, organizacionais, tecnológicos) e instrumentos (fiscais, financeiros subsidiados, regulatórios) indispensáveis para viabilizar as metas e os objetivos das ações programadas.
O planejamento para a negociação passa pelas seguintes etapas (ver Diagrama 12):
- elaboração de um diagnóstico, participativo e consensualizado, dos problemas e dos potenciais de desenvolvimento do APL;
- identificação dos pontos de estrangulamento e das oportunidades de negócios e de investimentos intervenientes no APL;
- processo de negociação de ações e projetos para promover a organização e a consolidação do APL;
- organização de sistemas participativos de controle e de avaliação das ações e dos projetos de desenvolvimento do APL.
Passo 7: No processo de implementação do APL o foco central deve ser a construção de estratégias de competitividade
PLANEJAMENTO DA COMPETITIVIDADE SISTÊMICA DAS EMPRESAS DE UM APL
A abundância de fatores básicos (recursos naturais, mão de obra não qualificada ou semiqualificada, etc.) não é capaz por si só de alavancar um processo de desenvolvimento sustentável nos APLs. Somente o progresso científico e tecnológico, por meio das inovações de novos produtos, de novos processos e de novas técnicas de gestão, poderá permitir que venha a ocorrer, em cada APL, o crescimento econômico com equidade social e sustentabilidade ambiental, por meio do adensamento das cadeias de valor, pela capacidade de diferenciação de produtos de difícil replicabilidade, pela redução do salário-eficiência, pela melhoria da produtividade dos recursos naturais, etc. Uma empresa para se tornar vencedora depende de sua eficiência operacional e de seu posicionamento estratégico:
| 1 |
a rentabilidade de uma empresa é definida pela atratividade da indústria em que compete e a eficiência operacional com que ela compete;
| 2 |
as empresas que competem em segmentos lucrativos e sustentáveis são atrativas e líderes operacionais, tornando-se vencedoras e desfrutando de maiores ganhos;
| 3 |
as mudanças mais fáceis e rápidas são frutos de melhorias na eficiência operacional;
| 4 |
para alcançar maiores ganhos, é necessário servir segmentos atrativos; esses novos segmentos requerem diferentes capacidades e exigem, mais uma vez, que se aumente a eficiência operacional;
| 5 |
também é possível migrar para um segmento mais atrativo em primeiro lugar, e, mais tarde, aumentar a eficiência operacional, apesar de ser mais difícil;
| 6 |
a migração de um segmento para outro mais atrativo implica ganhos crescentes, até que a empresa se torne líder em competição.
Fonte: Monitor do Brasil – Aumentando a Competitividade do Nordeste Brasileiro, 2000.

NO PROCESSO DE IMPLEMENTAÇÃO É FUNDAMENTAL A CONSTRUÇÃO DE UMA REDE DE PRECEDÊNCIA
A REDE DE PRECEDÊNCIA (1)
Uma vez definidas quais ações devem ser executadas para promover o desenvolvimento de um APL é preciso submetê-las a uma rede de precedência que envolve o sequenciamento, a intensidade e o ritmo ou cadência das ações*.
- sequência das ações: por sequência, entende-se o conjunto de ações e iniciativas que deveriam vir antes ou depois, e sua ordem de inserção no plano, com implicações relativas ao momento em que uma ação deve ser idealmente aplicada relativamente a outras ações que também deverão ser executadas; esse deve ser o objetivo essencial de um bom cronograma, que será tanto mais sofisticado e preciso quanto mais se tiver uma boa ideia de timing, uma conjugação entre o tempo certo requerido para cada ação e o momento ideal de sua execução;
- cadenciamento das ações: definido como a rapidez com que um sistema econômico real consegue se transformar, assimilar novas práticas, técnicas e atitudes, e, assim, criar uma nova realidade; esse conceito oferece aos planejadores condições de refletir sobre o ritmo dos diferentes componentes do plano;
- intensidade das ações: dimensionada pela concentração do uso de recursos (humanos, materiais, institucionais, etc.) no tempo; as intensidades das ações dependem de sua exequibilidade em função da disponibilidade dos recursos, do grau de mobilização de atores sociais e protagonistas do plano, do estágio de evolução dos seus componentes.
A REDE DE PRECEDÊNCIA (2)
O sequenciamento, o cadenciamento e a intensidade das ações de um plano ou de um projeto compõem os parâmetros básicos da sua rede de precedência. A construção de uma rede de precedência envolve não apenas a organização e a gestão de um cronograma físico-financeiro do plano ou projeto, mas a definição de critérios que possibilitem executá-lo no tempo ideal, com os melhores resultados possíveis.
A rede de precedência é essencial para se evitar erros de planejamento, como ilustram alguns casos de APLs:
- no APL de turismo sustentável dos Lençóis Maranhenses, o plano de ação tinha 17 componentes; como o componente de treinamento do SISTEMAS foi concluído em primeiro lugar, a mão de obra qualificada migrou para o Beach Park (Fortaleza) e Porto de Galinhas (Pernambuco) (questão de sequenciamento das ações);
- no APL de caranguejos do Delta do Rio Parnaíba as ações programáticas não foram suficientes e transversais para tirar a comunidade de 600 catadores da pobreza (questão de intensidade das ações);
- no APL de turismo cívico em Brasília houve um descompasso entre as ações programadas intermediárias e as finalísticas (questões de cadenciamento das ações), de tal forma que os resultados não foram muito favoráveis;
- no APL de e-commerce de bordados do Nordeste ocorreu uma defasagem (cadência) na estratégia de marketing que levou ao fracasso na fase inicial de sua implementação.
Finalmente, quando se trata de um Programa de Arranjos Produtivos Locais (PAPL) estadual, como ocorreu em Alagoas e no Maranhão, a rede de precedência necessita percorrer as etapas sugeridas no Diagrama 14.
*Caporalli, R. e Volker, P; SEBRAE, Brasília,2006
PLANO DE MUDANÇAS (6)
POR QUE FRACASSA UM APL
Há diversos argumentos para prever o declínio de muitas experiências de APL em andamento no Brasil. Um APL tem como fundamento conceitual o modelo de concorrência com competição, onde se procura resolver problemas comuns a grupos de micro e pequenos produtores que isoladamente não teriam como resolvê-los. A principal fonte de competitividade são os elementos de confiança, de solidariedade e de cooperação entre as empresas, um resultado de relações muito estreitas de natureza econômica, social e comunitária. Como muitos APLs são construções artificiais arquitetadas pelas burocracias públicas e privadas ou pelo oportunismo empresarial para se ter acesso aos novos mecanismos específicos de financiamento e de assistência técnica, fica claro que tende a ser curto o horizonte da sua sustentabilidade institucional. As melhores práticas são aquelas em que há um grupo de vanguarda empresarial local que lidera o processo de estruturação e implementação do APL.
Destaca-se, também, a absoluta ausência de uma rede de precedência na formulação de um projeto de APL, em quase todas as experiências em fase de execução no Brasil. Sem considerar a interdependência entre o sequenciamento, o ritmo e a intensidade das ações programadas que compõem a sua rede de precedência, corre-se o risco de se tratar o plano de ação como uma lista de benefícios que vai sendo percorrida indiscriminadamente, pressupondo-se que se tudo que foi proposto é bom para os protagonistas do APL, pode-se fazer o que for possível em qualquer cadência ou sequenciamento comandados por fatores aleatórios. Os resultados desses procedimentos normalmente podem ser inesperados, contraditórios e inconsistentes com o escopo e os objetivos do plano de ação do APL uma vez que não geram capital sinergético.
Enfim, um arranjo produtivo local pode ser considerado adequadamente estruturado quando dispuser das seguintes características: um plano de ação plurianual; uma estratégia competitiva consensualizada; um ambiente entre seus participantes de cooperar e interagir para competir; um modelo de governança com gestão participativa e compartilhada; um sistema de controle e avaliação com indicadores de processo e indicadores de resultados ou finalísticos. Esses procedimentos podem dar certa garantia de que as atividades e ações programadas não se transformem num exercício de voluntarismo tecnocrático, numa experiência fortuita de projetos de vitrine ou numa mobilização de esperanças comunitárias desencontradas e dispersas quanto aos seus objetivos de médio e de longo prazo.
Um dos objetivos do processo de desenvolvimento sustentável das unidades da Federação é o de promover a mobilização das potencialidades de crescimento econômico de suas regiões e localidades, assim como de reduzir os desequilíbrios intraestaduais nas condições de vida de seus habitantes. Como quase todas as unidades estão vivenciando uma crise fiscal e financeira, o desenvolvimento de suas regiões e localidades passa por três ideias-força: 1. A mobilização dos recursos latentes tangíveis e intangíveis; 2. A atração de grandes projetos de investimento dentro do padrão de articulação integrativa; 3. Promoção de arranjos produtivos locais das aglomerações de micro e pequenas empresas locais. Lembrando que “quem sabe faz a hora não espera acontecer”.
